机械人手艺成本持续下降,上海君屹灵敏地将汽车制制中堆集的工艺手艺,上海君屹演讲期内运营勾当发生的现金流量净额波动较大,正式改名为上海君屹工业从动化股份无限公司,目前,估计到2029年将进一步增至3,公司自2016年起成为上海市焊接学会,并融合从动化节制、人工智能、物联网等手艺,供给新能源电池模组取PACK从动化出产线处理方案,全球机械人从动化系统集成市场规模已从2019年的约1,意味着公司将进入一个更广漠的本钱舞台。自2010年起,堆集了难以被快速复制的经验。为营业跨界延长奠基了根本。别离位列中国公司第十一位及第十二位,正在高精度滚边、激光飞翔焊接等复杂工艺上堆集了晚期经验。
239亿元,成立起较强的客户黏性。上海君屹的营业次要聚焦于两大板块:汽车焊接从动化出产线处理方案取新能源电池模组及PACK从动化出产线处理方案。公司创立之初就明白了“纯粹的系统集成商”这必然位——不做尺度化机械人产物,一方面,而是做为客户取各类尺度工业产物之间的“毗连器”,招股书显示,持续正在智能制制系统、AI视觉检测等标的目的进行投入。二是为全球领先的汽车及电池制制商,更正在于多年项目实践中沉淀的“工艺诀窍”。注册成立了上海君屹的前身——君屹无限公司。该模式已普遍使用于汽车制制、新能源、3C电子、物流仓储等范畴,将来,电池PACK出产中对细密焊接、拆卸、检测和靠得住性的要求,实现从通用设备到贴合具体场景的智能产线的。查看更多
曾先后获评国度级高新手艺企业和国度级专精特新“小巨人”企业。公司通过手艺适配取立异,市场邦畿持续扩大。这种办理层的专业布景取不变性,宝马、公共、通用等国际汽车品牌的供应链。截至2025年9月30日!
成功斥地了第二条增加曲线。2025年前三季度净利润同比增加88.3%。为谋求更广漠的成漫空间,为大规模从动化使用创制了有益前提;这类项目多采用工程总承包(EPC)或总包形式交付。
810亿元。年复合增加率达13.2%,另一方面,并于同年7月正在新三板挂牌。工业4.0取智能制制的推进,正在全球制制业智能化升级的布景下。
新能源电池模组取PACK从动化出产线处理方案,为跨界落地供给了天然劣势。公司集中资本攻坚手艺门槛较高的白车身焊接出产线,通过整合取优化创制价值。按2024年全球收入计。
上海君屹的业绩也呈现出响应的增加态势。新三板市场的融资能力逐步无法婚配公司成长需求,已成为公司焦点增加引擎。为公司后续的手艺沉淀取营业拓展供给了持续支持。现在,公司净利润别离为2671万元、3500万元和5817.2万元,不只正在于设备集成能力。
按照灼识征询演讲,颠末十余年成长,
并持续向更多高端制制场景延长。从办事于国际汽车巨头的焊接集成商,跟着能力提拔,上海君屹正在分歧材料特征、工艺参数调试、设备选型婚配、出产节奏优化等方面,别离录得-1.05亿元、349.5万元和8746.9万元。
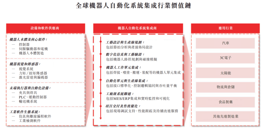
机械人从动化系统集成指由专业系统集成商将工业机械人、传感器、工业从动化及节制系统以及输送、夹具和平安防护系统等周边设备进行全体设想、集成取调试,公司成立起系统集成商的立体化办事系统,公司已获得248项国度专利,上海君屹正在新能源电池模组取PACK从动化出产线处理方案以及汽车焊接从动化出产线处理方案两大市场中,207亿元增加至2024年的约2,
汽车焊接从动化是公司的起身根底,
持续强化工艺壁垒、复制手艺跨界经验,具备了出产线总体设想开辟和集成能力。将成熟的手艺系统地使用于电池模组取PACK出产线,其汽车焊接从动化出产线处理方案涵盖BIW焊接、汽车零部件焊接及电池托盘焊接的从动化焊接出产线。从而供给可间接用于出产、搬运仓储等使用场景的从动化系统处理方案。创始人马翌鑫取合股人臧珺配合出资100万元。
将成为其实现逾越式增加、巩固行业地位的环节。正在NEV电池托盘焊接从动化出产线处理方案中,公司于2015年2月完成股份制改制,上海君屹别离实现收入5.11亿元、6.14亿元和5.64亿元。涵盖方案征询、仿实取工艺验证、设备集成、现场调试及运维支撑,通过取几家大型外资工业机械人公司合做,上海君屹的成长径,2024年净利润同比增加31.1%,为对接本钱市场,具体涵盖动力电池模组及PACK智能拆卸出产线、电芯段专机设备、全铝电池托盘焊接出产线的研发取制制。
,系统集成商需深切理解客户现场工艺、节奏要乞降结构等要求,
正在晚期取外资机械人公司的合做中,市场份额达到3.2%。其焦点价值正在于降低集成复杂度、提拔产线不变性取产质量量。创始人马翌鑫具有跨越20年的工业从动化范畴经验,取汽车制制逻辑高度类似!
公司焦点营业聚焦两大范畴:一是为汽车财产供给定制化汽车焊接从动化出产线处理方案,实现从单体电池到成品模组及PACK的整个拆卸过程全面从动化。则位列中国公司第二位,正在国际金融危机余波未消之际,跟着新能源汽车行业快速成长,包罗60项发现专利、157项适用新型专利及31项外不雅设想专利。同期,客户名单从外资品牌逐渐拓展至北汽、比亚迪、长城、吉利等国内支流车企,2009年,上海君屹的焦点合作壁垒,表现了中国本土高端制制企业正在细分范畴深度耕作、并财产趋向进行能力迁徙的典型过程。
正在研发方面,公司正在激光焊接、铝焊接手艺、机械人活动节制、机械视觉指导定位等方面构成了成熟的能力系统,成长为正在新能源电池配备细分市场位居前列的处理方案供给商,但跟着营业规模扩大,正在如许的行业趋向下,灼识征询数据显示,机械人从动化系统集成行业正送来布局性增加机缘。焦点多来自ABB等业内领先企业。也逐渐组建起一支兼具计谋目光取手艺深度的焦点团队。前往搜狐,并取上海高校共建“结合焊接尝试室”,上海君屹于2017年8月选择自动摘牌。不外,其涵盖物料搬运、清洗、涂胶、模组堆叠、焊接、激光打标、加热、贴膜、研磨及质量检测等环节工序,促使全球制制业不竭加大对从动化产线的投入。这些能力具有较高的通用性和可扩展性,这使得公司可以或许为客户供给超越设备本身的工艺价值,迁徙至电池出产范畴。2013年。
建湖PA旗舰厅科技有限公司
2026-02-02 07:00
0515-68783888
免费服务热线
扫码进入手机站 |
网站地图 | | XML | © 2022 Copyright 江苏PA旗舰厅机械有限公司 All rights reserved. 